关于我们
产品中心
+
液压泵
液压元件
液压阀
减速机
维修及再制造
解决方案
+
伺服测控
能源水利
农林机械
建筑机械
建设与市政建设
海工港口
矿用机械
隧道掘进设备
起重搬运设备
冶金设备
金属成型
橡塑成形
行业应用
+
新闻中心
+
企业动态
行业动态
客户反馈
加入我们
语言
+
中文
English
EN
首页
/
新闻中心
/
行业动态
/
2025年1~6月中国大陆塑料橡胶机械行业进出口情况简报
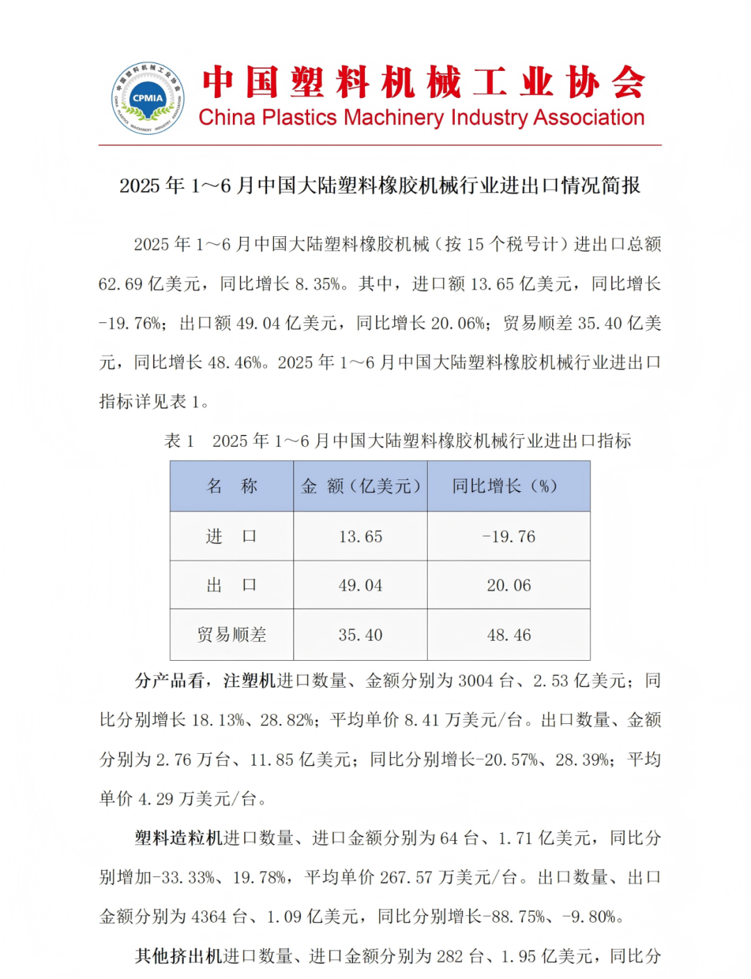
2025年1~6月中国大陆塑料橡胶机械行业进出口情况简报
信息来源:中国塑机公众号
返回列表→
下一篇
日本塑料市场加速采用再生及生物材料
0086 519 88129780
wangpeng@fosthyd.com